编者的话:近年来,“双一流”这个词已经超过“985、211”成为考生及家长高考择校的目标,目前,“双一流”高校数量共计147所,仅占全国高校的4.78%。对于非双一流院校的学生来说,如何提高他们与“双一流”高校学生的竞争力是我们目前需要思考的问题。
晋中信息学院创新构建了“四位一体双院制+特色模块”的人才培养模式,坚持一切以学生为本的素质教育模式,在不同的赛道上培养出了一批又一批富有领导力、创造力、想象力、高情商的管理者、经营者,取得很大成功,社会影响力持续提升。
成为“双一流之外的首选大学”是学校深思熟虑之后确定的发展战略,也是学校未来坚定不移的办学目标。为进一步提升广大师生、校友、社会对学校办学理念的认知,特推出“双一流之外的首选大学”系列报道,对学校的品牌价值主张进行核心阐述及高度解读。
学校建立“奖、勤、助、贷、补、免、缓”多位一体的学生资助体系,为家庭经济困难学生提供全过程、全方位的帮扶,从制度上保障了“不让一个学生因家庭经济困难而失学”。资助精准滴灌,有效发挥育人作用,助力每一位学生健康成长,实现自己的人生梦想。





入学前
(一)国家助学贷款
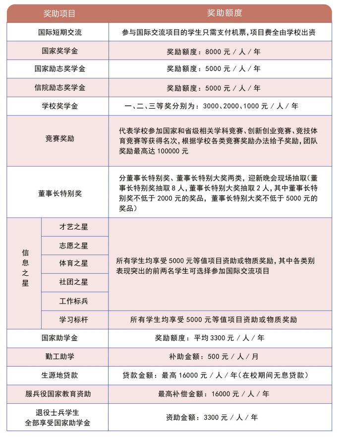
家庭经济困难学生可向户籍所在县(市、区、旗)的学生资助管理部门申请生源地助学贷款,优先用于支付在校期间学费和住宿费,超出部分可用于弥补日常生活费,每人每年最高不超过16000元,在校期间利息由国家承担。
国家助学贷款的还款期限为学制加15年、最长不超过22年。借款学生毕业后有5年的还本宽限期,之后开始偿还贷款本金。
利率执行中国人民银行授权全国银行间同业拆借中心发布的同期五年期以上贷款市场报价利率LPR5Y-60个基点(即LPR5Y-0.6%)。
(二)中央专项彩票公益金教育助学项目滋蕙计划(原新生入学资助项目)
中西部生源的家庭经济特别困难的新生可申请入学资助项目,解决入学报到的交通费和入学后短期生活费,学生可向当地县级教育部门咨询办理。
入学后
国家资助
(一)国家奖学金
奖励在籍在校二年级以上(含二年级)的学生,具备“政治立场坚定、诚实守信、遵纪守法、积极参加完满教育活动,且在评定学年内学习成绩和综合测评成绩排名均位于前10%(含10%),学习成绩均分85分及以上,学生体测成绩达到70分及以上,同时在社会实践,创新能力、综合素质等方面特别突出”等条件。奖励标准每生每年8000元,颁发国家统一印制的荣誉证书。
(二)国家励志奖学金
奖励在籍在校二年级以上(含二年级)的学生,具备“政治立场坚定、诚实守信、遵纪守法、积极参加完满活动,经本年度认定为家庭经济困难,在评定学年内学习成绩和综合测评成绩排名均位于前30%(含30%),学习成绩均分80分及以上;学生体测成绩达到70分及以上。奖励标准每生每年5000元。
(三)国家助学金
资助家庭经济困难学生(不含退役士兵学生)的生活费用开支,资助等级分三档:一等4000元/人/学年,二等3300元/人/学年,三等2600元/人/学年。
全日制在校退役士兵学生全部享受本专科生国家助学金,资助标准为3300元/人/学年。
校内资助
(一)信院励志奖学金
奖励在籍在校家庭经济特别困难,学习成绩优良的二年级以上(含二年级)的学生,全校每年评选20名,奖励金额5000元/人/学年。
(二)学校奖学金
奖励我校在籍在校二年级以上(含二年级)的学生,根据综合素质测评顺序由高到低依次按比例评选,一等学校奖学金3000元/人/学年;二等学校奖学金2000元/人/学年;三等学校奖学金1000元/人/学年。
(三)学科竞赛奖励
全日制在校本专科生参加A类学科竞赛并取得相应成绩的,电子信息类、理工类奖励1500-5000元不等;综合类、人文社科类奖励1000—3000元不等。参加B类学科竞赛并取得相应成绩的,电子信息类、理工类奖励1000—1500元不等;综合类、人文社科类奖励300—1000元不等。
(四)考研奖励
为激励学生考研积极性,学校出台针对性的奖励措施,设立奖项:一是考研报考奖,凡报考并参加研究生统一考试的学生和进入复试的学生将给与一定奖励;二是考研特别奖,对于考取985、211高校以及世界名校且有较大社会反响的学生,将给予特别奖励;三是考研组织奖,对考研录取率在全校前三的班级,每班将给与一定奖励;四是考研优秀单位奖,考研录取率高于全校平均值的学院和位于全校第一、第二的学院,均给予奖金以资鼓励。
(五)国际交流
在校期间遵守学校有关规章制度,无任何违纪处分,积极参加学校的完满教育活动且在完满教育某方向具有突出表现或综合表现优异的学生可报名参选国际交流项目。学校每年选拔上百名学生赴德国、美国等地进行交流学习。学校全额资助国际交流项目费、住宿费、补贴部分生活费,签证费、国际旅费、保险费、部分生活费等由学生自理。凡是成功入选的学生,如果符合学校优秀贫困认定条件,可申请优秀贫困生自理费用补贴。
(六)勤工助学
经认定为家庭经济困难学生可申请勤工助学,学校现设有图书馆学生助理岗、督察岗、书院功能房学生助理岗、剧场音响学生助理岗等53多种岗位,酬金发放标准为500元/月。
(七)临时困难补助
资助个别因特殊突发事件导致家庭暂时性经济困难的学生。每年补助人数根据实际情况审批,原则按一年300-2000元给予补助。
(八)绿色通道
家庭经济特别困难的新生如暂时筹集不齐学费和住宿费,可在开学报到时,通过学校开设的“绿色通道”先办理入学手续。入学后,学校资助管理中心根据学生具体情况开展困难认定,采取不同措施给予资助。
(九)信息之星奖学金
完满教育类型。用于奖励在社团活动、志愿服务、竞技体育、艺术实践四个方面表现突出的优秀学生以及在完满教育工作中表现突出的学生干部或骨干,每个类型评选8名,共计40名。在五个类型中每类设一、二等奖各1名,学校为其提供本年度寒(暑)假国际交流冬(夏)令营项目名额1次;若获得者自愿放弃该机会,予以5000元的等值项目资助或物质奖励;三等奖6名,学校予以5000元的等值项目资助或物质奖励。
学习标杆类型。用于奖励学习目的明确,学习能力强,学习效果突出,科研能力及专业科技类竞赛方面表现优秀的学生,每年评选10名。学校为获奖者予以5000元的等值项目资助或物质奖励。
(十)体育竞赛奖励
参加校级“数我至强”大学生体育节系列赛事,获甲组团体一、二、三名分别奖励3000元、2000元、1000元;获乙组团体一、二、三名分别奖励700元、500元、300元。
参加校田径运动会,获团体一至六名分别奖励4000元、3000元、2000元、1500元、1000元、500元。
代表学校外出参加篮球,足球、排球、形意拳、游泳、田径、铁人三项、健美操等省级正式比赛获得第一至六名,分别奖励1-6万元,其他项目参加省级正式比赛获得第一至六名,分别奖励全体队员0.5-3万元;参加篮球、足球、排球、形意拳、游泳、田径、铁人三项、健美操等国家级正式比赛获得第一至六名,分别奖励3-8万元,其他项目参加国家级正式比赛获得第一至六名,分别奖励1.5-4万元;参加篮球、足球、排球、形意拳、游泳、田径、铁人三项、健美操等国际级正式比赛获得第一至六名,分别奖励5-10万元,其他项目参加国际级正式比赛获得第一至六名,分别奖励2.5-5万元。
(十一)信息产业大咖传记阅读计划奖励
为大力推动和贯彻落实学校“信息产业大咖传记阅读计划”专项工作,促进学生养成良好的阅读习惯、确保阅读计划对“培养信息产业经营管理人才”产生深远影响和价值。学校每年就“信息产业大咖传记阅读计划”中表现突出、积极有为先进集体和个人予以表彰,树立典型,以增强活力,形成以点带面的效果。设置先进集体奖5个,优秀指导教师10名,“读书报告奖”31名(在校学生),其中,“读书报告奖”特等奖5000元,一等奖2000元,二等奖1500元,三等奖1000元。
(十二)创新创业奖学金
学生团队参加学校组织或认定的各类创新创业竞赛,并在竞赛中荣获奖项,可获得对应奖励:
1.参加校级创新创业竞赛获得一、二、三等奖,分别奖励1000元、500元、300元;
2.参加省级创新创业竞赛获得一、二、三等奖、优秀奖,分别奖励3000元、2000元、1000元、500元;
3.参加国家级创新创业竞赛获得一、二、三等奖,分别奖励10000元、6000元、3000元。
(十三)创新创业项目资助
学生团队申报大学生创新创业训练计划立项项目,根据立项等级匹配项目经费,实际经费金额凭发票实报实销但不超过匹配经费总额,项目中期检查合格报销50%,结题检查合格报销50%:
国家级立项大创项目,学校匹配项目经费10000元。
省级立项大创项目,学校匹配项目经费5000元。
校级立项大创项目,学校匹配经费1000元。
(十四)双创先锋奖学金
1.“双创先锋”优秀奖学金,其中一等奖学金1人,标准 4000 元/人;二等奖学金2人,标准3000元/人;三等奖学金5人,标准2000元/人;
2.“双创先锋”杰出奖学金4人,标准 5000 元/人。
(十五)免费GYB培训
全体大学生在校期间,可免费参加一次GYB培训(价值150元,由政府财政补贴)。
(十六)免费创业实践基地
学生创业实践团队可免费申请入驻学校众创空间开展创业实践活动,众创空间为创业团队免费提供办公桌椅、无线网络、水电物业等,同时公共会议室、活动室为创业团队免费开放。

入学后及毕业后
(一)服兵役高等学校学生国家教育资助
对应征入伍服义务兵役、招收为军士(原士官)、退役后复学或入学的高等学校学生实行学费补偿、国家助学贷款代偿、学费减免。每生每年最高不超过16000元,超出标准部分不予补偿、代偿或减免。
(二)山西省基层就业学费补偿
到山西省内艰苦地区基层单位(岗位)就业予以学费补偿或国家助学贷款代偿,在校期间有助学贷款的毕业生,应将所得补偿学费优先用于偿还助学贷款本息。本专科生每生每年4000元,补偿三年。
(三)山西省高校毕业生求职创业补贴
毕业学年内属于城乡低保、贫困残疾、特困供养、原建档立卡贫困户的家庭毕业生、获得国家助学贷款的毕业生,按照1000元/人标准给予一次性发放,每人限享受一次,具有多重身份类别的毕业生不得重复享受。
(四)毕业生“就创标兵”奖励
1.困难毕业生就业补助。对符合条件之一的,资助1000元/人;
2.毕业生基层就业补助。对被国家或地方“西部计划”“选调生”“三支一扶”“村官计划”“特岗教师”“新疆、西藏”定向招录等基层计划录用,已参军入伍的,并有相关协议书、批文或函件,奖励500元/人;
3.就创标兵奖励。对满足相应条件之一的,在就业创业工作中发挥榜样作用的毕业生,奖励1000元/人。
(注:国家和地方资助政策如有调整,按调整后政策执行。)
安全预警
开学前后往往是电信、网络诈骗高发期,一些诈骗分子会冒充大学老师、资助机构工作人员等,给学生发短信、打电话加微信或QQ好友,用各种手段骗取钱财,或发放互联网消费贷款,诱导学生通过“先学后付”“免息分期”等不良贷款参加各种技能培训,使学生陷入高额贷款陷阱。请同学们一定擦亮眼睛,提高警惕,抵住诱惑,避免上当。学生和家长对学生资助政策内容如有疑问,可拨打资助热线0354-5507805进行咨询。
撰稿:张雅鸿
图片:品牌营销与新闻中心
供稿:学生处